欢迎访问淮北市建设工程施工图审查中心
官网
xml地图
|
html地图
网站首页
公司简介
新闻动态
审图案例
审图流程
审图备案
联系我们
400-119-8559
1
2
3
首页
>
审图案例
>
审图案例
审图案例
公司简介
新闻动态
审图案例
审图流程
审图备案
联系我们
更多分类
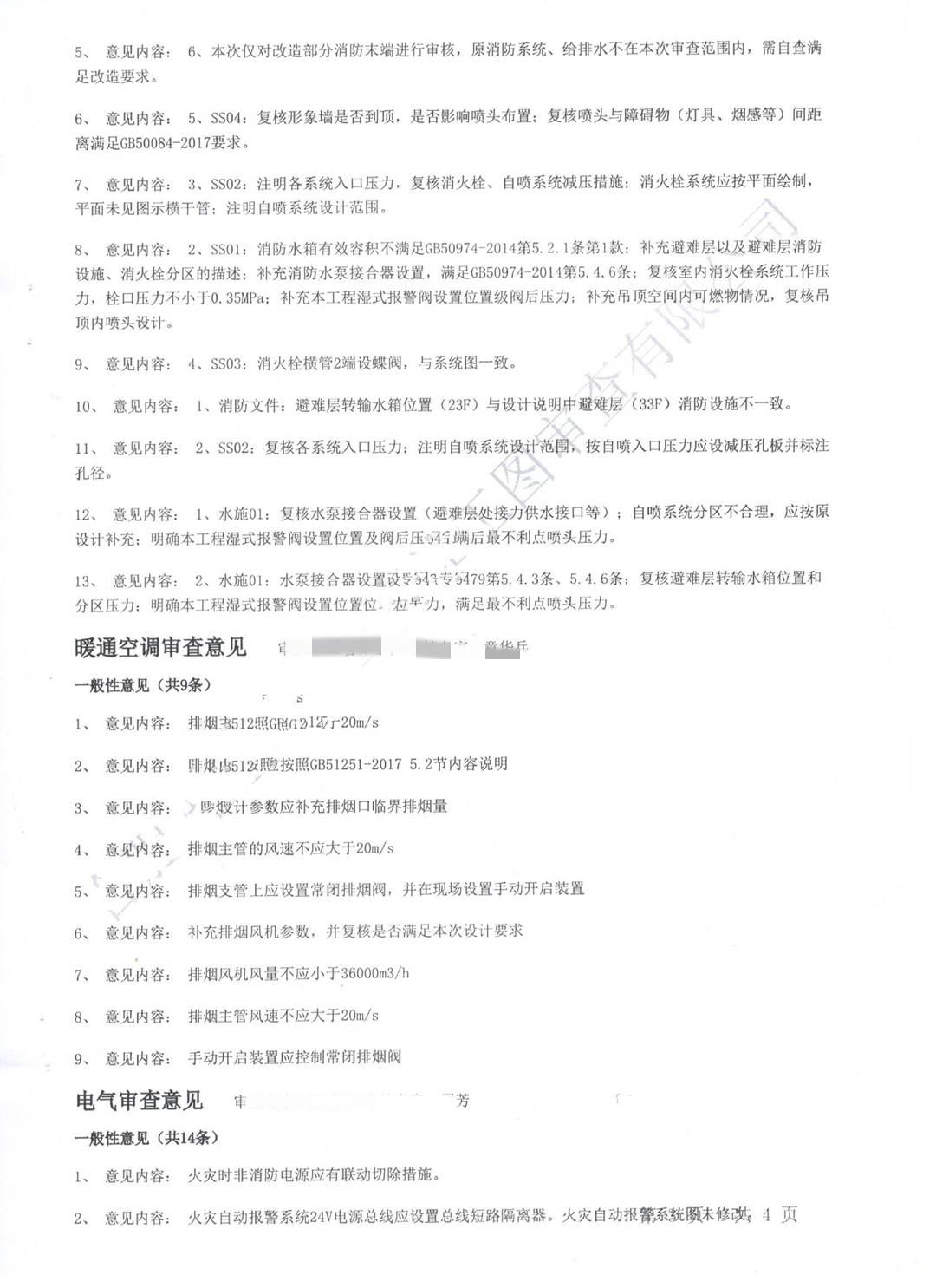
淮北市展厅施工图审查意见书
文字:
[大]
[中]
[小]
淮北市建设工程施工图审查中心
2022-07-04
浏览次数:487
上一个:没有了
下一个:
亳州市某艺术培训中心二审意见
友情链接:
400-119-8559
扫码关注微信
[向上]